Leave it to us experts.
補助金、在留資格、自動車手続は、私たち専門家にお任せください。
小規模事業者持続化補助金・事業再構築補助金・ものづくり補助金・事業承継引継ぎ補助金、自動車の車庫証明・名義変更・出張封印、就労ビザ・経営管理ビザ、建設業許可・宅地建物取引業免許等の各種許認可、名古屋市の行政書士事務所がお手伝いいたします。

About our office

愛知県名古屋市の北澤行政書士事務所代表で行政書士の北澤です。 大学卒業後、名古屋市の広告代理店に勤務し、23年間マーケティングや販売促進の仕事に携わりその後行政書士事務所を開業いたしました。 外国人の在留資格の手続き(申請取次行政書士)、自動車の登録や車庫証明の申請代行(丁種封印会員)、各種補助金の申請業務を行っております。 前職から培ってきた実務能力と専門家としての法務知識を活かし、皆様の良きパートナーとなり、地域社会に貢献いたします。
[事業所] 北澤行政書士事務所
[所在地] 愛知県名古屋市千種区鹿子殿
[代表行政書士] 北澤聖
[所属] 愛知県行政書士会中央支部
登録番号:第20191186
愛知県行政書士会丁種会員:会員NO.166-6303
[保有資格] 行政書士/宅地建物取引士/ファイナンシャル・プランニング技能検定2級
Business content
業務内容
NO.1
自動車保有に関する手続き
愛知県の自動車の登録、移転登録(名義変更)、変更登録(住所変更)、ナンバー取付(出張封印)、車庫証明の取得など、お車の保有に関するお手続きを代行いたします。登録車(二輪含む)、軽自動車に関するお手続きは必要な書類を取り揃えて、管轄の警察署や陸運支局に赴く必要があります。お手続きは平日の昼間しか受け付けておらず、遠方の方や仕事で対応できない方のために、専門家である行政書士が代行いたしますのでご安心ください。
NO.2
外国人の在留資格(ビザ)取得手続き
外国人採用をお考えの企業様、日本で会社設立をしてビジネスをはじめたい外国人の方、日本の企業に就職して就労したい外国人の方、結婚をお考えの外国人の皆様、在留資格(ビザ)の取得を代行いたします。ビザ取得のプロが、外国人の日本での新しい生活をスタートさせるためのお手伝いをさせていただきます。
NO.3
補助金の申請・実績報告の手続き
小規模事業者持続化補助金や事業再構築補助金、ものづくり補助金、事業承継引継ぎ補助金、地方自治体のスタートアップ補助金(創業支援)など中小企業・小規模事業者向けの補助金・助成金には、様々な種類があります。これらの補助金を上手に活用して「売上拡大」「生産性向上」「販路開拓」が実現できるように申請から着金までサポートいたします。
NO.4
建設業許可申請サポート
建設業許可申請に必要な書類作成から要件確認、役所への提出まで、すべてを行政書士が代行いたします。愛知県内の事業者様を対象に、一般・特定建設業許可の新規申請、更新、業種追加など幅広く対応。経営業務管理責任者や専任技術者の要件整理も丁寧にサポートし、スムーズな許可取得を目指します。初回相談は無料です。
Subsidy support
補助金申請サポート



1.小規模事業者持続化補助金
<通常枠>
小規模事業者持続化補助金(通常型)は、小規模事業者が自社の経営を見直し、自らが持続的な経営に向けた経営計画を作成した上で行う販路開拓や生産性向上の取組を支援する制度です。
補助上限 50万円
⇒特例を活用した場合は最大250万円の設備投資補助
<創業型>
創業後3年以内の小規模事業者※等が経営計画を自ら策定し、商工会・商工会議所の支援を受けながら取り組む販路開拓等を支援する制度です。
補助上限 200万円
⇒特例を活用した場合は最大250万円の設備投資補助
2.ものづくり補助金
中小企業等による生産性向上に資する革新的サービス開発・試作品開発・生産プロセスの改善を行うための設備投資を支援する補助金です。
※正式名称は「ものづくり・商業・サービス生産性向上促進補助金」
⇒最大2,500万円の設備投資補助
3.事業継承・引継ぎ補助金
事業承継・引継ぎ補助金は、事業承継を契機として新しい取り組み等を行う中小企業等及び、事業再編、事業統合に伴う経営資源の引継ぎを行う中小企業等を支援する制度です。
⇒最大600万円の設備投資補助
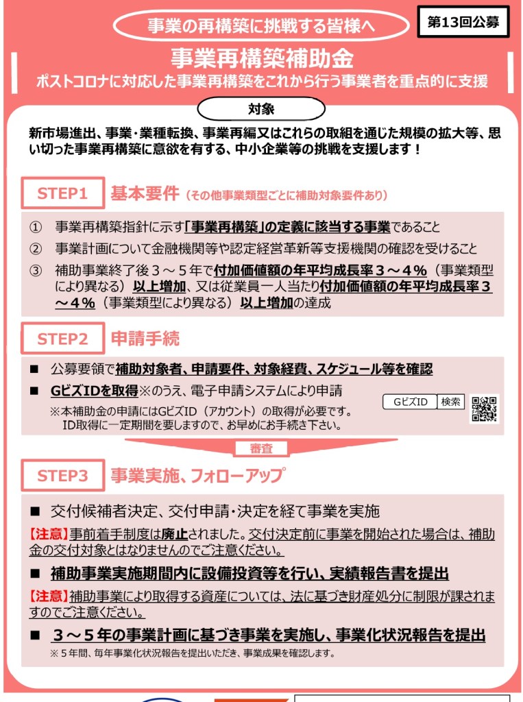
4.事業再構築補助金
新分野展開、業態転換、事業・業種転換、事業再編又はこれらの取組を通じた規模の拡大等、思い切った事業再構築に意欲を有する中小企業等の挑戦を支援する補助金の制度です。
⇒最1億円の設備投資補助
個人事業主、小規模事業者、中小企業の皆様に補助金の申請から採択後の手続きまでをサポートします。
当事務所は認定経営革新等支援機関です。
認定支援機関ID 108523001414



















